AE60390101
研究所講重點【離散數學(下)含歷屆經典試題解析】
優惠價 : NT$495
、超商取貨付款| 1. | 單次實際付款金額未滿 1,000 元加收物流處理費,消費金額滿 1,000 元(含),則免收物流處理費 |
| 2. | 超商取貨:單筆訂單限重 5 公斤,超過重量請拆成 2 筆以上訂單下訂 |
| 3. | LINE Pay宅配到府:單筆訂單限重 20 公斤,超過重量請拆成 2 筆以上訂單下訂 |
【講重點系列帶你制霸考科】
刷考古題之前先讀懂這一本!
面對考試不僅要會解題,更要有紮實基本功!
★ 匯集補教名師多年教學經驗
★ 章節編排由淺入深、吸收效率倍增
★ 收錄各類經典題型、搭配詳解一點就通
這樣的你適合這本書:
☆ 新手入門
☆ 加強觀念
☆ 考前重點複習
☆ 專業進修
你值得優質的書籍 這本書陪你一起成長!
【講重點x試題大補帖必勝組合】
講重點系列觀念解析 + 試題大補帖刷題練習
大碩教育提供你全方面的備考戰術!
初階入門、加強複習都適用!
★兩種系列一起閱讀 離上榜之路更近一步★
離散數學是資訊領域中非常重要的應用數學,也是公認最難準備的一科。其涵蓋範圍相當廣泛,大體而言可區分成四大部分:「基礎數學」、「組合數學計數方法」、「圖形理論與其應用」、「抽象代數與其應用」。有些教科書上還涵蓋了「演算法分析」、「邏輯設計」、「自動機語言」、「波里亞計數」、「編碼解碼」、「作業研究」等等。而因為各個主題並不具備太多相關性,且各教科書強調重點不同,造成同學在這個考科的準備上備感吃力;但也因此,這個科目能否拿到高分,往往就成了是能否高中金榜的重要關鍵。
本書收錄國內各大學研究所與各系聖經本教材的離散數學試題,為筆者任教二十年的授課教材。書中將離散數學各主題,搭配重點常考題目分類編排,為同學準備研究所升學考試、校內課程輔助學習的最佳工具。
【★ 相關試題書推薦 ★】
1. CC91160101 研究所2021試題大補帖【離散數學】(107~109年試題)

【★ 相關講義書推薦 ★】
1. AE60010601 研究所講重點【離散數學(上)】
第8章 圖論I
8-1 基本定義
8-2 度數
8-3 完全與獨立
8-4 路線與路徑
8-5 連通
8-6 找最短路徑
8-7 同構
8-8 雙分圖
8-9 進階試題練習
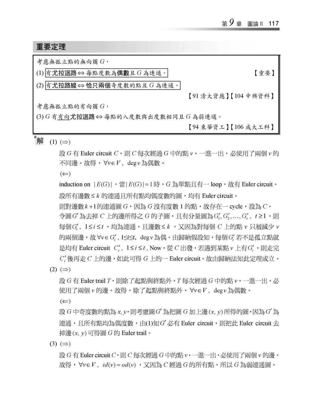
第9章 圖論II
9-1 路徑問題
9-2 著色問題
9-3 平面圖
9-4 流量
9-5 進階試題練習
第10章 樹
10-1 樹的基本定義與性質
10-2 生成樹
10-3 有根樹
10-4 最佳樹
10-5 樹的搜尋
10-6 進階試題練習
第11章 二元關係及其應用
11-1 二元關係的性質
11-2 等價關係
11-3 偏序集
11-4 絡
11-5 布林代數及應用
11-6 進階試題練習
第12章 代數結構
12-1 代數系統
12-2 群
12-3 各種群及其特性
12-4 環與體
12-5 進階試題練習
第13章 有限狀態機
13-1 有限狀態機
13-2 語言與文法
13-3 自動狀態機
13-4 決定性與非決定性
13-5 進階試題練習
第14章 玻里亞計數
14-1 Burnside定理
14-2 Polya計數