CK52170101

公職考試2026試題大補帖【資通網路與安全】(106~114年試題)(申論題型)[適用三等、四等/高考、普考、關務、地方特考、技師考試](CK5217)

  • 作者 : 張逸
  • ISBN : 9786264045506
  • 版本 : ?版
  • 出版日期 : 2025-10-21
  • 規格 : 平裝 / 158頁 / 17.0 x 23.0 x 0.7 cm / 單色印刷
  • 定價 : NT360元
  • 優惠價 : NT$284

  • 到店取貨:
  • 配送地區:台澎金馬
  • 付款方式:、超商取貨付款
注意事項
1.單次實際付款金額未滿 1,000 元加收物流處理費,消費金額滿 1,000 元(含),則免收物流處理費
2.超商取貨:單筆訂單限重 5 公斤,超過重量請拆成 2 筆以上訂單下訂
3.LINE Pay宅配到府:單筆訂單限重 20 公斤,超過重量請拆成 2 筆以上訂單下訂
公職考試之相關推薦
定價:680
優惠價:$537
定價:680
優惠價:$537
內容
書本內容

1. 此書為提供報考就業考試考生使用的歷屆試題書:
此書適用於公職考試(關務、高普考、地特、技師),想要成為資訊處理相關領域的公職人員,大多會選擇報考此類國家考試,作為進入國家機關工作的首要門檻。
公職考試試題大補帖系列提供報考這類考試的考生,精選多年度公職考試歷屆試題演練書,考生只需購買一本書,即可抓住各公職考試科目的重點題型。
2. 收錄多年度完整試題(今年度收錄106~114年度試題)。
3. 建議搭配新試界線上測驗平台,登入並註冊會員,即可享有隨時隨地備考的考試利器!線上線下皆可學習
4. 題題附有解析,讓考生一邊刷題,同時精準汲取解題脈絡與思維,助考生增進備考實力。
5. 補班名師解題,不用三顧茅廬立即獲得考題解析。


內容簡介
1. 內文特色:
公職考試的考科組合多元,書籍依不同類科囊括報考重點科目並按照年度排列,分申論題型與測驗題型出版成書,本書收錄考試包含:
關務人員考試、高等考試三級、普通考試、地方政府公務人員考試、技師考試
本書收錄科目包含:資通網路、資通網路與安全概要、網路原理與應用
不需費力上網爬文找歷屆試題,只要一本試題大補帖在手,便能立即實戰演練,並有效了解該考試考科重點,為考前模擬與衝刺複習。
2. 適用族群:
公職工作內容會依據類科不同有不同專業性,有資訊考科相關背景的考生,或是對於資訊處理領域相關的工作有興趣的就業族群,可透過演練歷屆試題,快速瞭解出題方向。
3. 題題有解析,最有效的複習:
在實戰演練的同時,在瞭解解題脈絡與方法的基礎上,活用該科常考重點,達到考前最有效率的複習狀態。

目錄

四等
【資通網路與安全概要】
◎普通考試
114年
113年

 

◎地方四等
113年

 


三等
【資通網路】
◎關務三等
114年
113年
112年
111年
110年
109年
108年
106年(資料通訊)

 

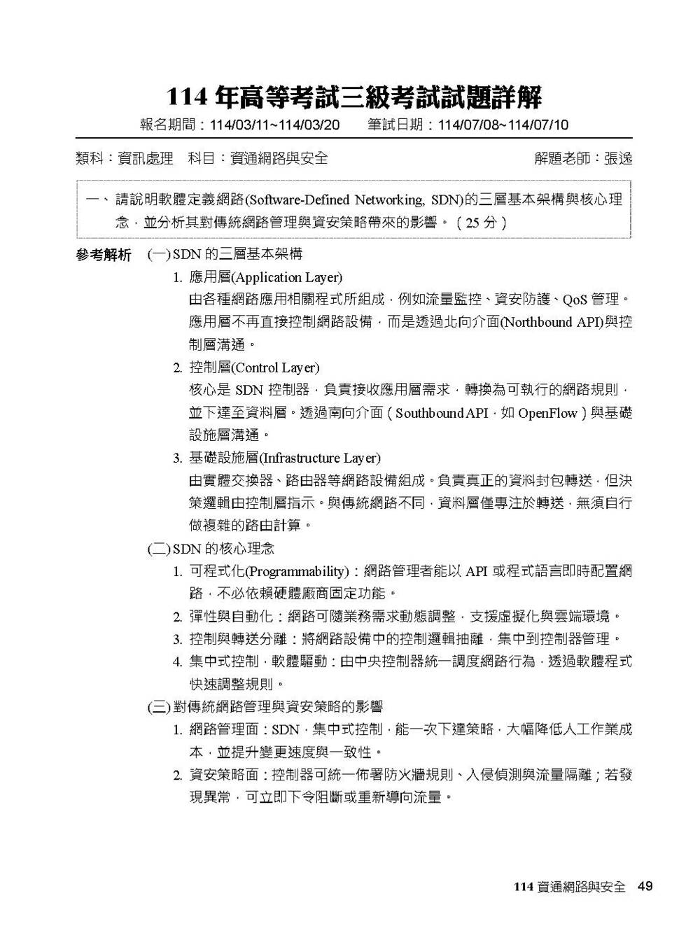
◎高考三級
114年
113年
112年
111年
110年
109年
108年
107年
106年

 

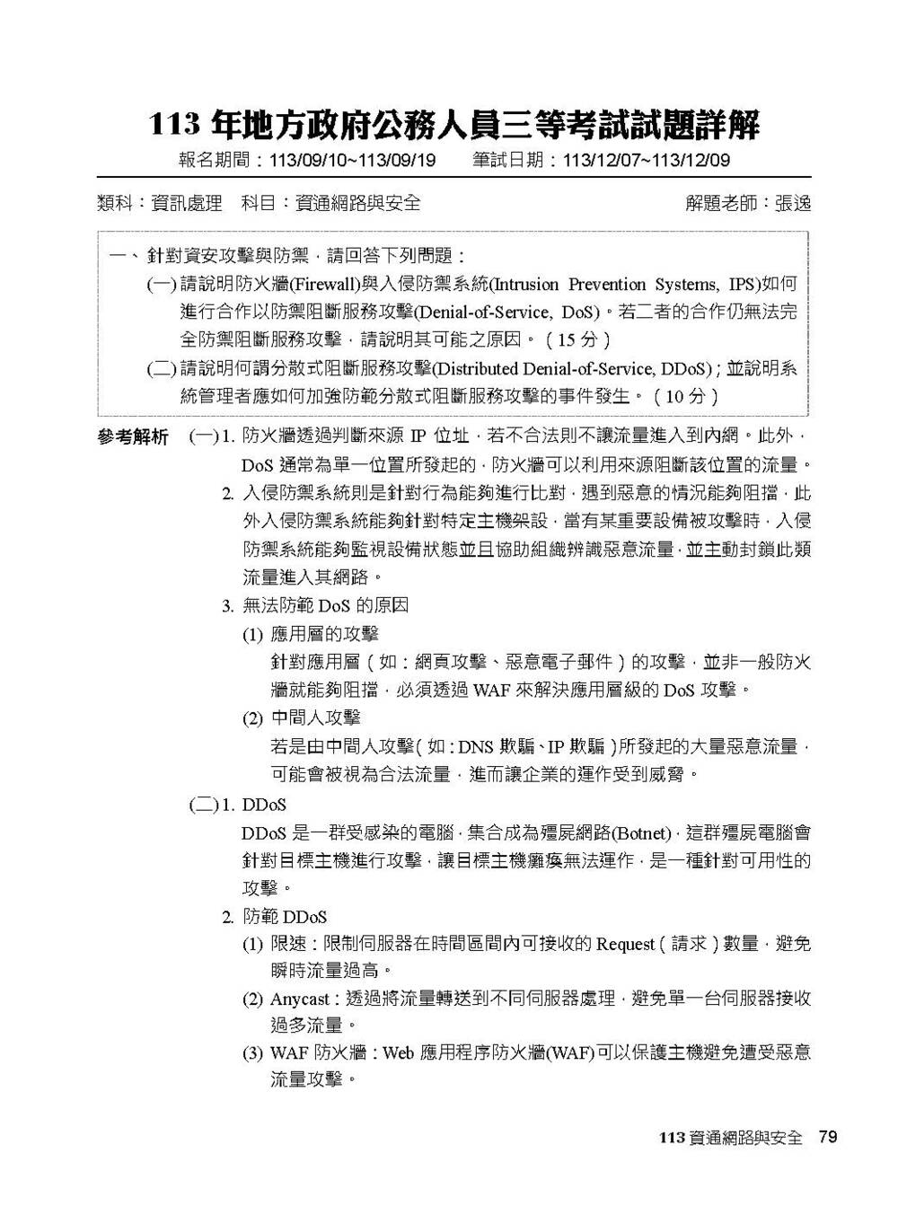
◎地方三等
113年
112年
111年
110年
109年
108年
107年
106年(電腦網路)


【網路原理與應用】
◎技師考試
111年
110年
109年
108年
107年
106年