CK43520101

司法特考2026試題大補帖【法警】普通+專業(111~114年試題)[適用四等/含國文+英文+法學知識+法院組織法+行政法概要+刑事訴訟法概要+刑法概要](CK4352)

  • 作者 : 百官網公職師資群
  • ISBN : 9786264045285
  • 版本 : ?版
  • 出版日期 : 2025-12-04
  • 規格 : 平裝 / 352頁 / 17.0 x 23.0 x 1.4 cm / 單色印刷
  • 定價 : NT580元
  • 優惠價 : NT$522

  • 到店取貨:
  • 配送地區:台澎金馬
  • 付款方式:、超商取貨付款
注意事項
1.單次實際付款金額未滿 1,000 元加收物流處理費,消費金額滿 1,000 元(含),則免收物流處理費
2.超商取貨:單筆訂單限重 5 公斤,超過重量請拆成 2 筆以上訂單下訂
3.LINE Pay宅配到府:單筆訂單限重 20 公斤,超過重量請拆成 2 筆以上訂單下訂
司法特考之相關推薦
內容
書本內容

1. 此書為提供報考就業考試考生使用的歷屆試題書

此書適用於司法特考,想要成為法警的公職人員,大多會選擇報考此項國家考試,作為進入國家機關從事司法領域工作的首要門檻。試題大補帖系列提供報考這類考試的考生,能有一本針對法警各考科的考前衝刺歷屆試題演練書,考生只需購買一本書,即可抓住重點題型。

2. 收錄多年度完整試題(今年度收錄111~114年度試題)。

3. 右頁附頁籤以標示該份試題的科目,方便書籍使用者快速查找想要練習的科目。

4. 試題大補帖搭配百官網公職,買書即贈200分鐘免費試聽課程。

5. 搭配新試界線上測驗平台,登入並註冊會員,即可享有隨時隨地備考的考試利器!

6. 題題附有解析,讓考生一邊刷題,同時精準汲取解題脈絡與思維,助考生增進備考實力。

 

內容簡介

1. 內文特色:

專為【司法特考】考生出版的解題書,完整收錄司法特考(四等)【法警】111~114年試題,考前衝刺必備大補帖——

 

1.補班名師解題,不用三顧茅廬立即獲得大師精準考題解析。

2.多年度試題一次收錄,輕鬆練習歷屆試題。

3.一題搭配一詳解,演練有錯立即修正,加深印象。

 

2. 適用族群:

對於有志報考國考的考生,歷屆試題書可說是必備武器,透過演練歷屆試題,能讓考生快速瞭解出題方向以及常考重點,故此歷屆試題書適用的使用者約有以下幾種:
(1) 書籍內容:

a. 對於司法領域相關工作有興趣的就業族群。

b. 想要報考法警的考生。
(2) 書籍性質(試題書):

a. 想在大考前用歷屆試題做最後衝刺的考生。
b. 喜歡以刷題的方式快速學習的考生。

c. 沒有太多時間從頭到尾仔細複習,想快速抓重點的考生,如:邊就業邊備考的考生、考前2~3個月才開始準備考試的考生等。

3. 題題有解析,最有效的複習

每題附有補班授課老師的參考解析,讓讀者可以在實戰演練的同時,在瞭解解題脈絡與方法的基礎上,活用該科常考重點,達到考前最有效率的複習狀態。

4. 精簡清晰的排版風格,幫助考生在備考壓力下,讓考生以平穩老練的心態做考前練習。

目錄

四等


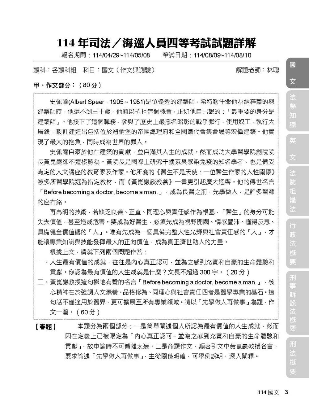
◎國文
114年
113年
112年
111年

◎法學知識
114年
113年
112年
111年

◎英文
114年
113年
112年
111年

◎法院組織法
114年
113年
112年
111年

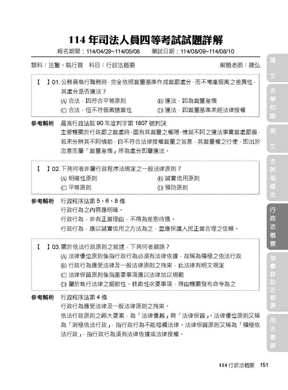
◎行政法概要
114年
113年
112年
111年

◎刑事訴訟法概要
114年
113年
112年
111年

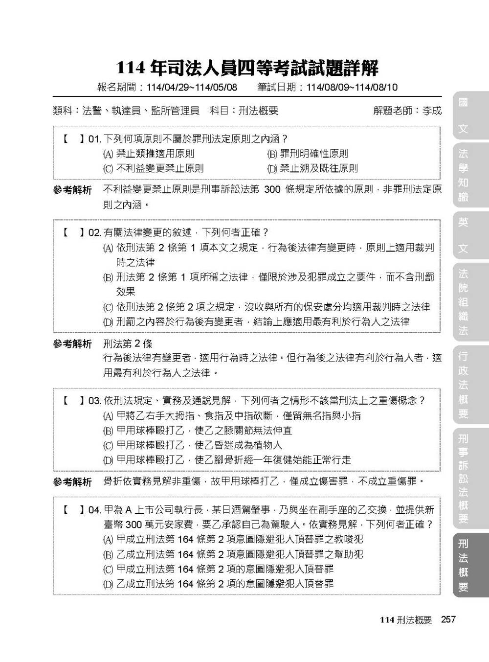
◎刑法概要
114年
113年
112年
111年